全市公安出入境接待大厅
对外办公安排
根据国务院办公厅2025年放假安排,现将全市公安出入境接待大厅2025年国庆、中秋双节期间办公时间调整如下:
2025年10月1日(周三)至10月8日(周三)放假8天,全市各公安出入境接待大厅停止办公。
2025年10月9日(周四),全市各公安出入境接待大厅恢复正常办公。
市民可通过国家移民管理机构12367服务热线咨询出入境业务。
全市交管服务窗口对外办公安排
为便利群众线上线下办理车驾管等交管业务,根据国家法定节假日安排,现将交管服务窗口对外办公安排如下:
10月1日至8日,市车管所(河东区真理道与靖江路交口)于9:00至16:00开设现场服务窗口,提供现场办理补换领驾驶证、行驶证、登记证书、申领临时号牌、免检车辆申请检验合格标志、变更联系方式、小微型非营运载客汽车注册登记等业务,群众可到场办理。期间,车管部门安排科目一考试,并提前公示考试计划。
同时,为便利群众国庆期间线上办理车驾管业务,10月1日至8日,车管部门审核受理补换领驾驶证、行驶证、申请检验合格标志、信息审核等互联网交管业务申请和安排寄递。
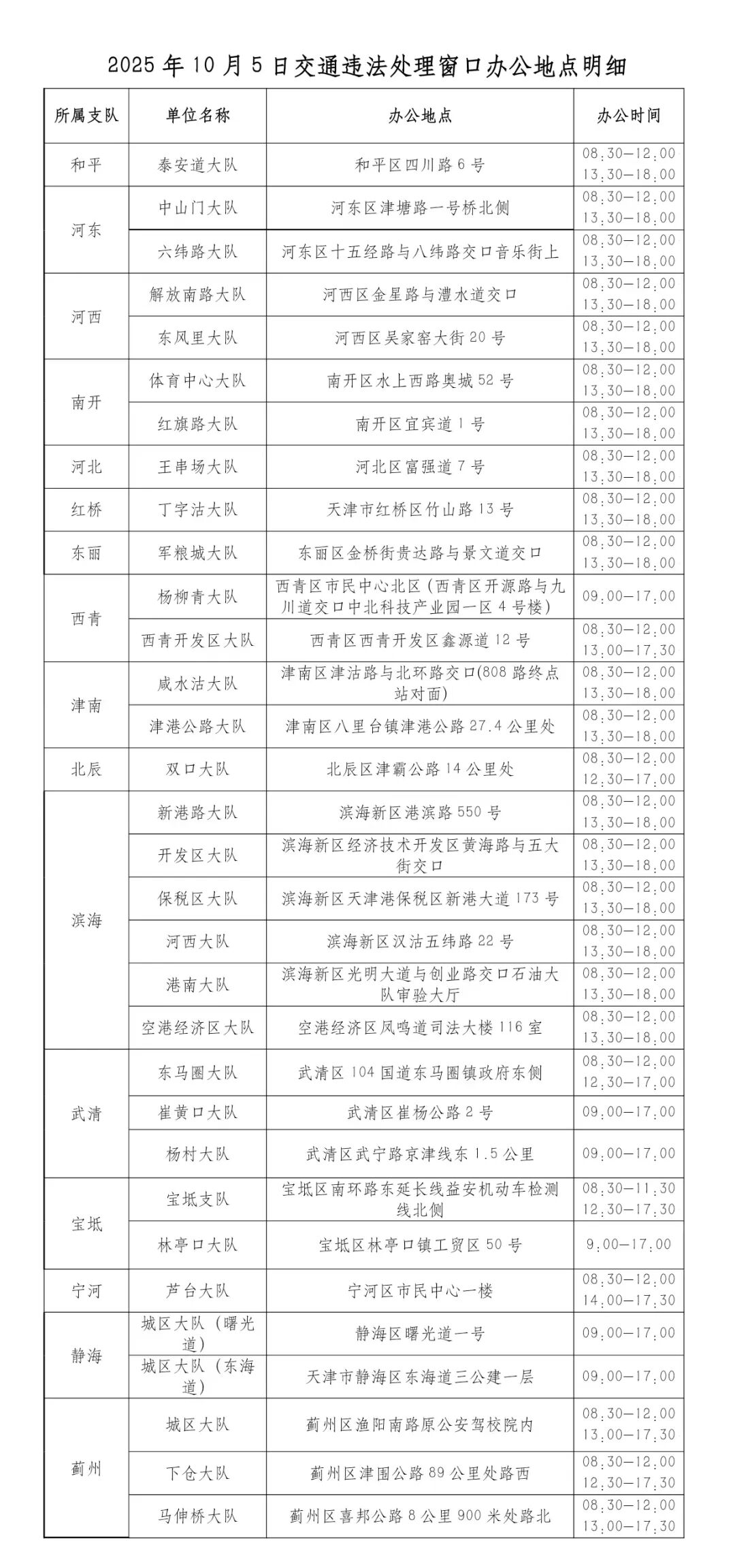
此外,我市违法处理窗口开放情况如下,广大机动车驾驶人可根据自身实际需求前往办理非现场违法处理业务。
全市交管违法处理窗口
对外开放办公情况










津公网安备 12000002000001号